有限要素メッシュを低コストで作成
FemapはSEIMENS社が開発した高度なエンジニアリング・シミュレーション・アプリケーションです。
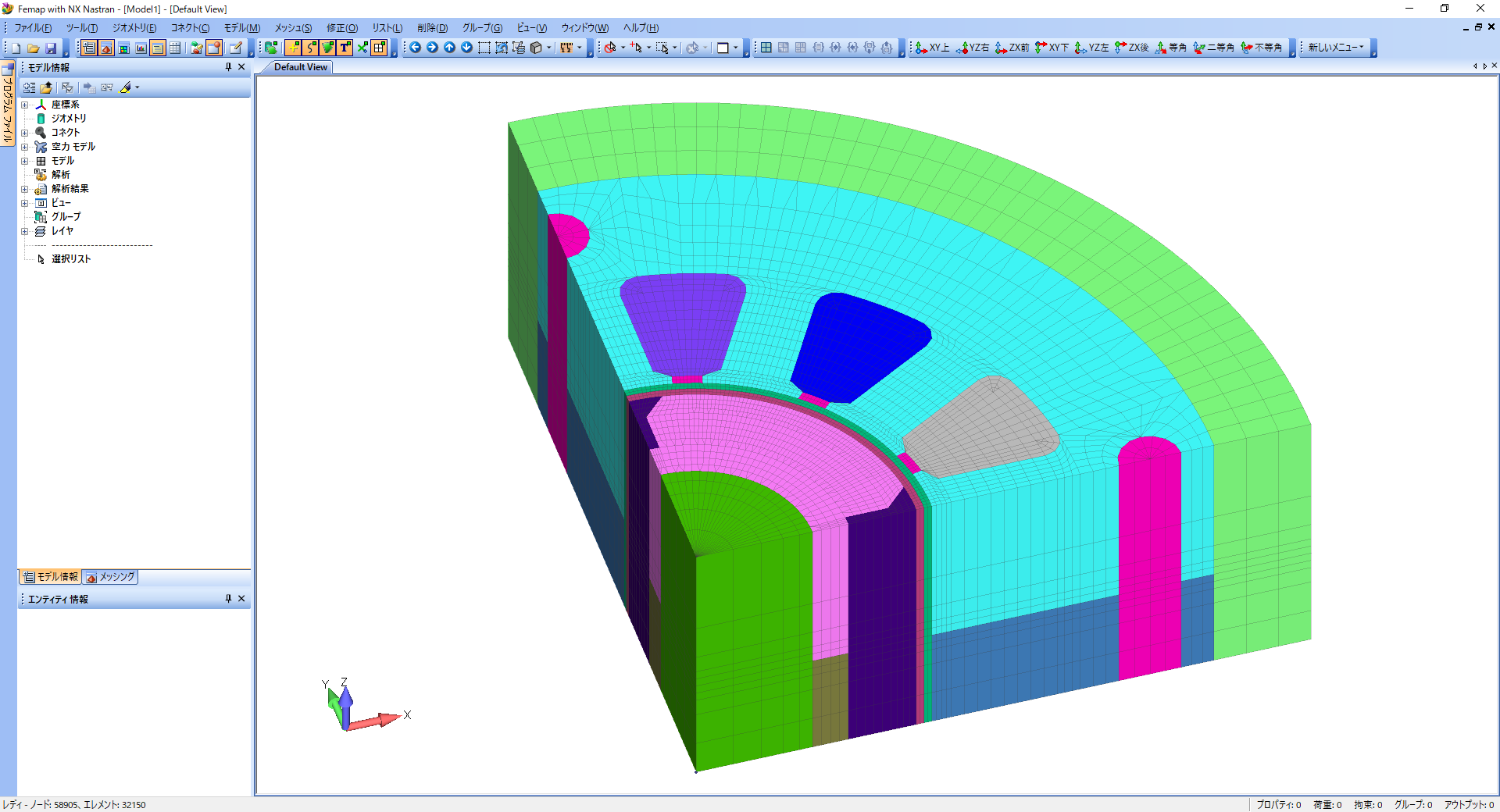
複雑な製品やシステムのメッシュベースの有限要素解析モデルを作成することができます。
さらにFemapは、強力なデータ駆動のグラフィカルなポスト機能も備えています。
EMSolutionにおける入力メッシュデータを作成するしたり、ポスト処理を扱うことができます。

FEMAPは、シーメンスPLMソフトウェアより販売されている有限要素法向け汎用プリポストソフトウェアです。
電磁界解析に対応したメッシュを作成しやすく、低コストで導入できることから,SSILではFEMAPを推奨しています。
■低コスト導入
■EMSolutionに対応したメッシュ生成
SSILが開発した電磁界解析ソフトウェアEMSolutionには、電磁界解析に特化したさまざまな機能がございますが、それらに対応したメッシュを作成することができます。
■動作環境
Windows7(64bit)、Windows8、Windows10
4 GB 以上
■ライセンス
ハードウェアキー(USBドングル)を挿したPCでのみ利用可能です。
ネットワーク環境下になくても、利用することができます。
ライセンスサーバーを設置し、複数のPCでライセンスを共有することができます。
| 買取ライセンス | レンタルライセンス | |||
|---|---|---|---|---|
| ノードロック | フローティング | ノードロック | フローティング | |
| FEMAP | 〇 | 〇 | 〇 | 〇 |
| FEMAP Unisol | 〇 | 〇 | 〇 | 〇 |
*Femap:プリポスト
*Femap Unisol:外部CADやソルバーとのインターフェース機能を保有していないプリポスト
導入についてご不明点などありましたら、お問い合わせページよりご相談ください。
FEMAPの製品仕様に関するお問い合わせは、株式会社計算力学研究センターにお問い合わせください。
©2020 Science Solutions International Laboratory, Inc.
All Rights reserved.